提供顶级被动防⽕品牌

专家级技术建议以及合规⽀持

Firestop Centre是新西兰领先的防⽕解决⽅案供应商之⼀,拥有超过 18 年⾏业经验,提供350+款经过测试与认证的防⽕封堵系统。

我们致⼒于为商⽤与住宅项⽬提供可靠、合规、可追溯的防⽕产品与技术⽀持。我们与建筑师、⼯程师、安装团队及防⽕顾问紧密合作,

以专业的技术知识和⾼效的交付流程,确保每⼀次安装都安全、合规、⼀次到位。

规范编写者 / 设计师

(如建筑师、⼯程师、消防顾问)

  • 让审核快速通过, 不被卡
  • 复杂场景也能快速给出解决⽅案
  • 产品⻬全, 要的系统“ 都有货”
  • 专家确认, 规范更放⼼

挑选防⽕系统

 

☝扫码☝
添加我们微信客服
轻松获取中⽂服务

安装承包商 / 施⼯⼈员

  • 帮你解决各种安装难题
  • 不⽤等材料, 全新西兰稳定供货
  • ⼀站式采购, 减少跑供应商
  • 清晰的安装指引, 助审核⼀次过
  • ⼯程团队⼴泛使⽤与推

⽴即购买

 

 

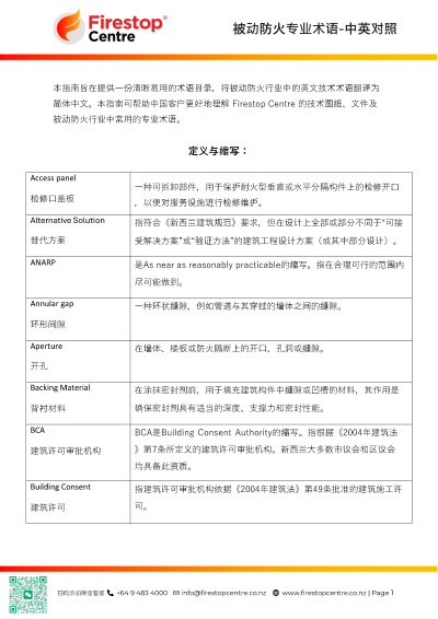
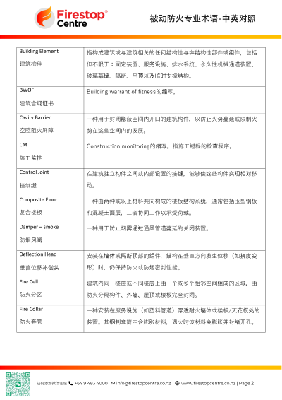
想快速看懂被动防⽕领域的英⽂术语?

本指南为您整理最常⽤的技术词汇,中英对照⼀⽬了然,

助您轻松读懂Firestop Centre图纸与⽂件

 

点击即可下载 

☝扫码☝
添加我们微信客服
轻松获取中⽂服务

Firestop Centre 深知行业协作的重要性。我们很荣幸成为新西兰消防协会(FPANZ)及国际专业防火协会(ASFP)新西兰分会的会员。
我们致力于为业界同行及社会大众提供清晰、可靠的防火资讯、专业服务与培训指导。